Hi
Does anyone have an idea of why my oscillator doesn't oscillate? It's supposed to generate sawtooth. But the scope shows constant -13V. Actually the output of the oscillator has a more stable voltage than the input voltage source!
It works IRL with ua741 opamp (but the 741 doesn't provide enough current for my application)
It works in simulation with lm1875t opamp.
While I was trying to debug and placing probes around the circuit all of a sudden it started to work... and after 30seconds or so it stopped just as sudden as it had started.
Then I took the components off the board and made a square wave generator circuit that worked. I checked both opamps and the capacitor with the square wave generator, so the components seems not to be defective.
Then I put them all back to the sawtooth generator circuit, and again it's output is constant -13V.
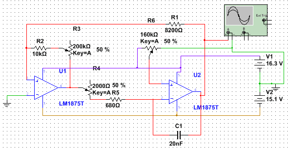
So I took a new breadboard, all new components, this time I added some potentiometers in order to tweak it a bit. Hopefully that would get it started, but it didn't. The output is barely changing when I turn the potentiometers.
I've tried 3 different capacitors; 2nF, 20nF, 200nF. It doesn't affect the output at all (except for the startup time when voltage drops from 0 to -13).
Something elementary must be wrong. Could it be that the lm1875t is to fast at voltage changes so it adjusts for feedback too fast and becomes stable? (I have never before used any opamp as powerfull and fast as the lm1875t.)
Any ideas where I'm failing?
Attached is a sketch of the latest test circuit with potentiometers.
Does anyone have an idea of why my oscillator doesn't oscillate? It's supposed to generate sawtooth. But the scope shows constant -13V. Actually the output of the oscillator has a more stable voltage than the input voltage source!
It works IRL with ua741 opamp (but the 741 doesn't provide enough current for my application)
It works in simulation with lm1875t opamp.
While I was trying to debug and placing probes around the circuit all of a sudden it started to work... and after 30seconds or so it stopped just as sudden as it had started.
Then I took the components off the board and made a square wave generator circuit that worked. I checked both opamps and the capacitor with the square wave generator, so the components seems not to be defective.
Then I put them all back to the sawtooth generator circuit, and again it's output is constant -13V.
So I took a new breadboard, all new components, this time I added some potentiometers in order to tweak it a bit. Hopefully that would get it started, but it didn't. The output is barely changing when I turn the potentiometers.
I've tried 3 different capacitors; 2nF, 20nF, 200nF. It doesn't affect the output at all (except for the startup time when voltage drops from 0 to -13).
Something elementary must be wrong. Could it be that the lm1875t is to fast at voltage changes so it adjusts for feedback too fast and becomes stable? (I have never before used any opamp as powerfull and fast as the lm1875t.)
Any ideas where I'm failing?
Attached is a sketch of the latest test circuit with potentiometers.
via Physics Forums RSS Feed http://www.physicsforums.com/showthread.php?t=707863&goto=newpost
0 commentaires:
Enregistrer un commentaire